2025年2月20日,心脑血管疾病防治教育部重点实验室(以下简称“实验室”)谢保平博士联合广州中医药大学程媛媛教授团队在中科院一区Top(IF=14.3)期刊《Advanced Science》上发表题为“Disruption of the eEF1A1/ARID3A/PKC‐δComplex by Neferine Inhibits Macrophage Glycolytic Reprogramming in Atherosclerosis”的研究论文,揭示了巨噬细胞糖酵解重编程在动脉粥样硬化(Atherosclerosis, AS)中扮演的角色,阐明甲基莲心碱靶(Neferine, Nef)向eEF1A1/ARID3A/PKC‐δ复合物抑制巨噬细胞糖酵解重编程,促进M1巨噬细胞向M2巨噬细胞转换,从而抑制动脉粥样硬化斑块形成的机制。
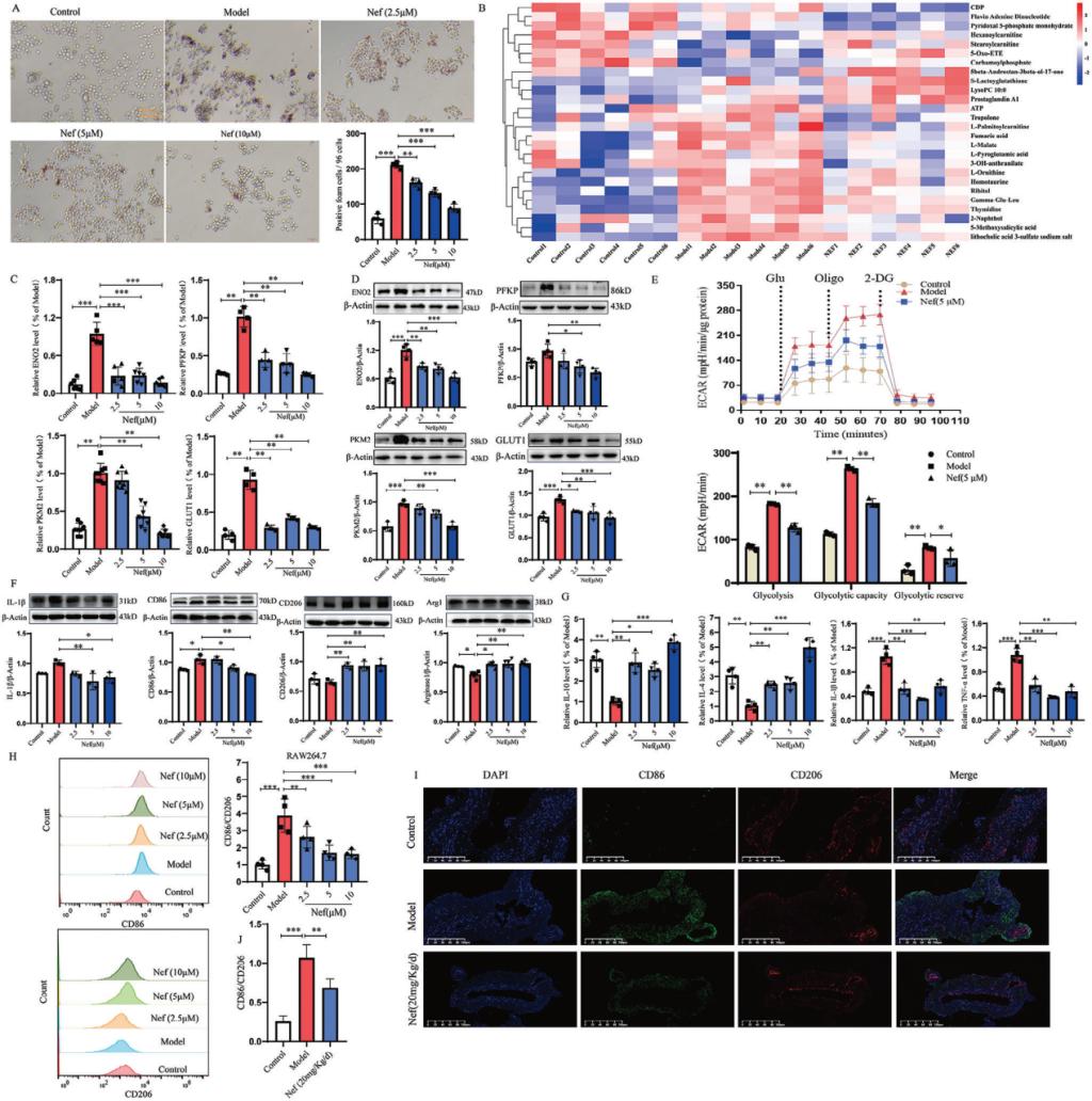
AS是一种脂质代谢异常和积累,形成粥样斑块为特征的慢性炎症性疾病,是心肌梗死、心绞痛、心力衰竭和中风等心脑血管疾病的主要病理基础。目前,AS的治疗主要依靠药物治疗,缺乏有效的预防措施和靶向治疗的药物。研究团队通过合成生物素耦合的甲基莲心碱探针,通过生物素钓靶结合非修饰的小分子靶点确证方法发现eEF1A1是甲基莲心碱的直接靶点,通过转录组、代谢组学和Seahorse实验发现甲基莲心碱靶向eEF1A1抑制Ox-LDL诱导的糖酵解重编程,抑制糖酵解相关基因的表达,促进M1型细胞向M2型细胞表型转换。

在机制研究上,发现ARID3A是糖酵解关键激酶ENO2的转录因子,其中“ATGACACATCACATGGCATTTAG”和“ATCAAGATCTCGATCCGG”是ARID3A调控ENO2的结合位点。更重要的是,甲基莲心碱显著抑制ARID3A/eEF1A1复合物的形成和p-ARID3A的表达和入核,特别是苏氨酸491位的磷酸化。同时,甲基莲心碱通过抑制eEF1A1/ARID3A/PKC‐δ复合物的形成抑制p-Thr-ARID3A的表达,通过计算机辅助对接和分子动力学模拟发现Nef-eEF1A1、ARID3A-eEF1A1复合物之间存在5个相同的氨基酸结合位点。


该研究阐明了甲基莲心碱抗AS的具体机制,为其药物开发提供了新思路。实验室谢保平博士为论文共同第一作者(排名第一),广州中医药大学程媛媛教授为第一通讯作者,实验室为共同完成单位。
原文链接:https://pubmed.ncbi.nlm.nih.gov/39973763/